At Clone, as a Product Designer, I worked on a project to completely rethink the management of marketing campaigns for our virtual restaurants on Uber Eats and Deliveroo. Until now, these campaigns—whether promotions or advertisements—were managed through external tools like Flynt and Google Sheets.
Overall Project Objective
Internaliser la gestion des campagnes dans le back-office Clone pour réduire les coûts, améliorer l'efficacité et automatiser les actions marketing.
Research & project scoping
Before proposing a solution, we conducted an in-depth analysis to understand user needs (KAM & revenue teams), technical constraints, and optimization opportunities.
To do this, we decided to use an agile and iterative methodology, which allowed us to:
Product adaptability→ Adjust priorities based on user feedback and technical constraints.
Incremental delivery→ Develop and gradually deploy features to quickly test their impact.
Collaboration→ Involve users throughout the process to ensure continuous alignment.
Product improvement→ Iterate based on user feedback and performance analysis to refine and optimize the solution.
Risk reduction/anticipation→ Identify and address friction points early through short cycles and frequent testing.
We didn’t strictly follow a single methodology but rather used different approaches depending on the project phase:
User reasearch & Persona definition→ Understanding user needs, identifying pain points, and defining key opportunities.
Event Storming & User Story Mapping→ Mapping out processes and user flows to align teams on the expected functionalities.
Research/Discovery flow
Technical scoping & Iterative development→ Defining technical tasks, developing initial functional versions and continuously improving based on feedback.
Shape Up & Delivery feedback loop→ Structuring and managing the development process. Collecting user feedback & iterating based on insight to refine the product.
Development flow
Interviews & Analysis of Existing Workflows
User interviews with KAM and the revenue team to identify their needs and pain points.
Interviews with revenue team
Audit of ongoing campaigns to analyze the profitability and effectiveness of promotions.
Mapping of tools and data flows to understand the interactions between Flynt, Google Sheets, and delivery platforms.
Current user flow (included Flynt + Gsheet)
Once this research phase was completed, it allowed us to identify the pain points and limitations of the project, enabling us to define our objectives afterward.
Pain points & contraints
Pain points
High recurrent costs for Flynt (third-party tool)→ 34K /months.
Lack of autonomy→ lots of reliance on Flynt’s account managers.
Lack of scalability→ adding VRs and partners to the list make the campaign management very manual and time-consuming.
Multiplication of data source→ multiplication of error that provide lot of maintenance on revenu team.
Lack of optimization in the selection of promotions launched.
Tech & data constraints
Deliveroo & UberEats have rather different data structures and APIs, forcing us to re-map and re-structure data.
Platforms don’t offer a flexible API for campaigns, and publishing them at scale is subject to blocks on the platform-side → risk of too many requests, too high volumes
Product & business values
Based on these insights, we defined clear KPIs and objectives to guide the design of the solution:
Fully replace Flynt to save more than 300K/y.
Increase Ad/Promo margins through more data-driven campaign decisions
Improve KAM/Revenue productivity (less time on launching promotion and more time on analysis)
Improvement on overall campaign performance (through algotithm)
Project process
The project was carried out in three steps, gradually addressing the main challenges, iterating better, and optimizing both the user experience and operational efficiency.
We focused on the MVP first, then Version 1 and Version 2 coming from iterations of the previous versions.
MVP goals for Q1
How do we break down the prioritizations for each version?
We used the RICE method to prioritize features across each project. It’s a method developed by Intercom.
Screenshot of our RICE dashboard
The MVP
The goal for this MVP was to build an initial internal version to test and refine the workflow.
Simple interface to manually manage campaigns.
Synchronization with Uber Eats and Deliveroo via API.
Basic dashboard to track promo performance.
Centralize the launch workflow (1 source of truth).
Key points:
Validation of the internal model before automating.
Understanding technical pain points to adapt the future V2.
Engaging KAM and revenue teams from the start of the project.
Validation of a flow with users
MVP flow
MVP Dashboard
For the MVP dashboard we used an embed looker that the revenue team is used to using.
MVP Dashboard (Embed looker)
Once users have chosen which brands will be included in the campaign, a modal for choosing whether it will be an advertising or promotional campaign appears.
Modal Promotion or Ads
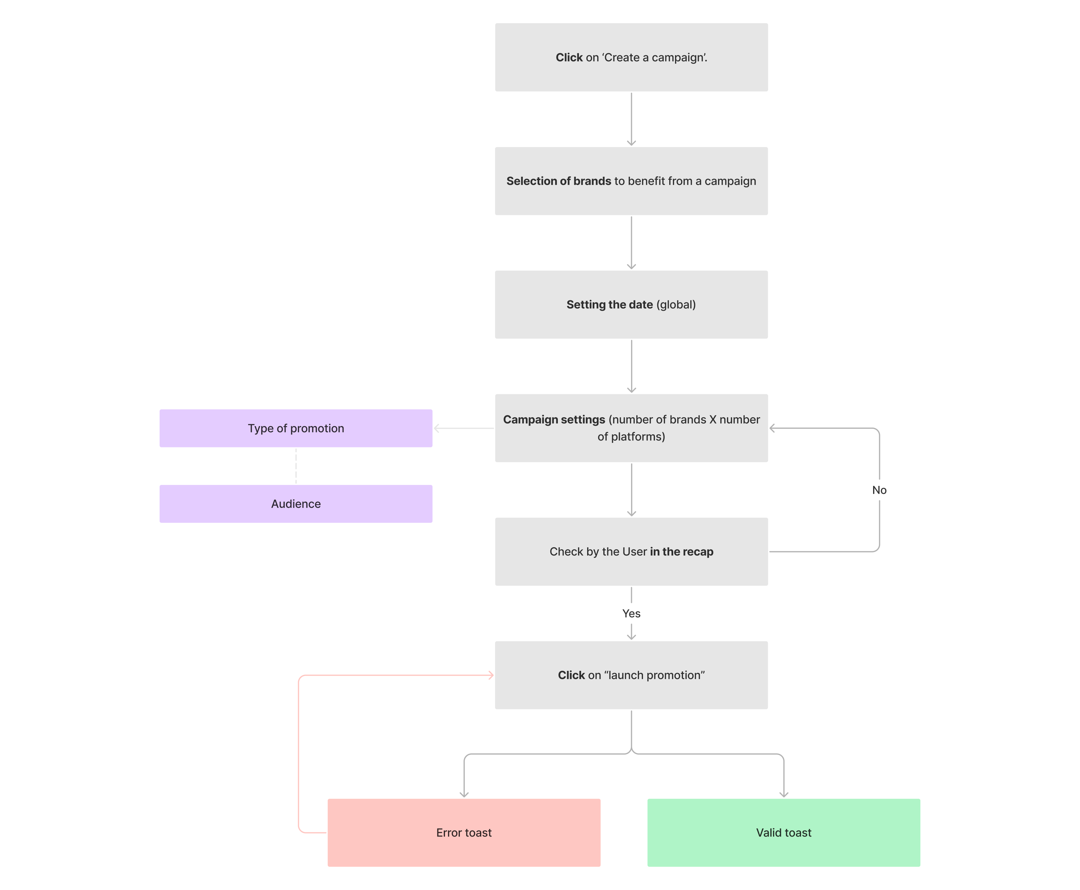
Campaign settings
To set up the campaign, everything has to be filled manually: the date and each brand.
Note that each platform has its own set of parameter conditions
Set up campaign empty Set up campaign active
Lessons learned from this MVP
Resolved
Dependency on third-party tools and external account managers.
Workflow complexity reduced through a centralized interface.
Remaining challenges
Process still entirely manual and time-consuming.
Risk of errors in data entry and synchronization.
Limited real-time performance visibility.
Lack of precise granularity for campaigns.
V1 goals for Q2
The V1
The goal of this version was to structure and optimise campaigns using data.
Better campaign profitability through optimized campaign types.
Time savings for KAM/Revenue teams.
Smart campaign launches based on restaurant performance.
Key points:
Partial automation of campaigns based on data insights.
Improved budget allocation based on historical performance.
Reduction of manual errors and conflicts between campaigns.
Validation of a flow with users
V1 flow
V1 Dashboard
For V1, we adjusted the dashboard based on user needs from the MVP version.
Better flag errors after launches.
Access campaign data (GMV, Contributive Margin, etc.).
Integrate our own partner list (no longer depend on Looker).
V1 Dashboard
Not depending on Looker anymore was a major objective to continue centralizing our partner database internally and having a single source of truth.
Intern partner list
Campaign creation & settings
When creating the campaign, the user can choose between two options:
Manual campaign (based on the MVP flow)
Smart campaign (based on the data model according to partner performance)
If the user clicks on 'Smart Campaign,' everything is automatically pre-filled, allowing them to simply click 'launch campaign.' It’s important to note that the user still has control over the inputs, allowing them to verify and modify if it doesn't meet their needs.
User can choose between 2 options. Smart campaign (pre filled input)
Campaign listing
Once the user has created their campaign, a listing allows them to receive feedback on which campaigns were launched correctly or not. Sometimes, there may be technical errors regarding the campaign's functionality.
Campaign listing.
Lessons learned from this V1
Resolved
Reduction of human errors through automatic suggestions.
Improved responsiveness and optimization of campaigns.
Remaining challenges
Human intervention needed to validate recommendations.
Need to refine the algorithm to cover all specific scenarios.
Too many technical errors leading to too many restaurants without promotions.
V2 goals for Q3
The V2
The goal of this version, based on our intentions and feedback from previous versions, was to make campaign management 100% autonomous and intelligent.
Automated rules engine to trigger promotions based on business objectives.
Make the setup of promotions and ads scalable according to the rules set by users.
Key points:
Massive time savings for Revenue & KAM teams.
Scalability to handle a higher volume of campaigns.
Flexibility to adjust and experiment with the established rules.
Validation of a flow with users
V1 flow
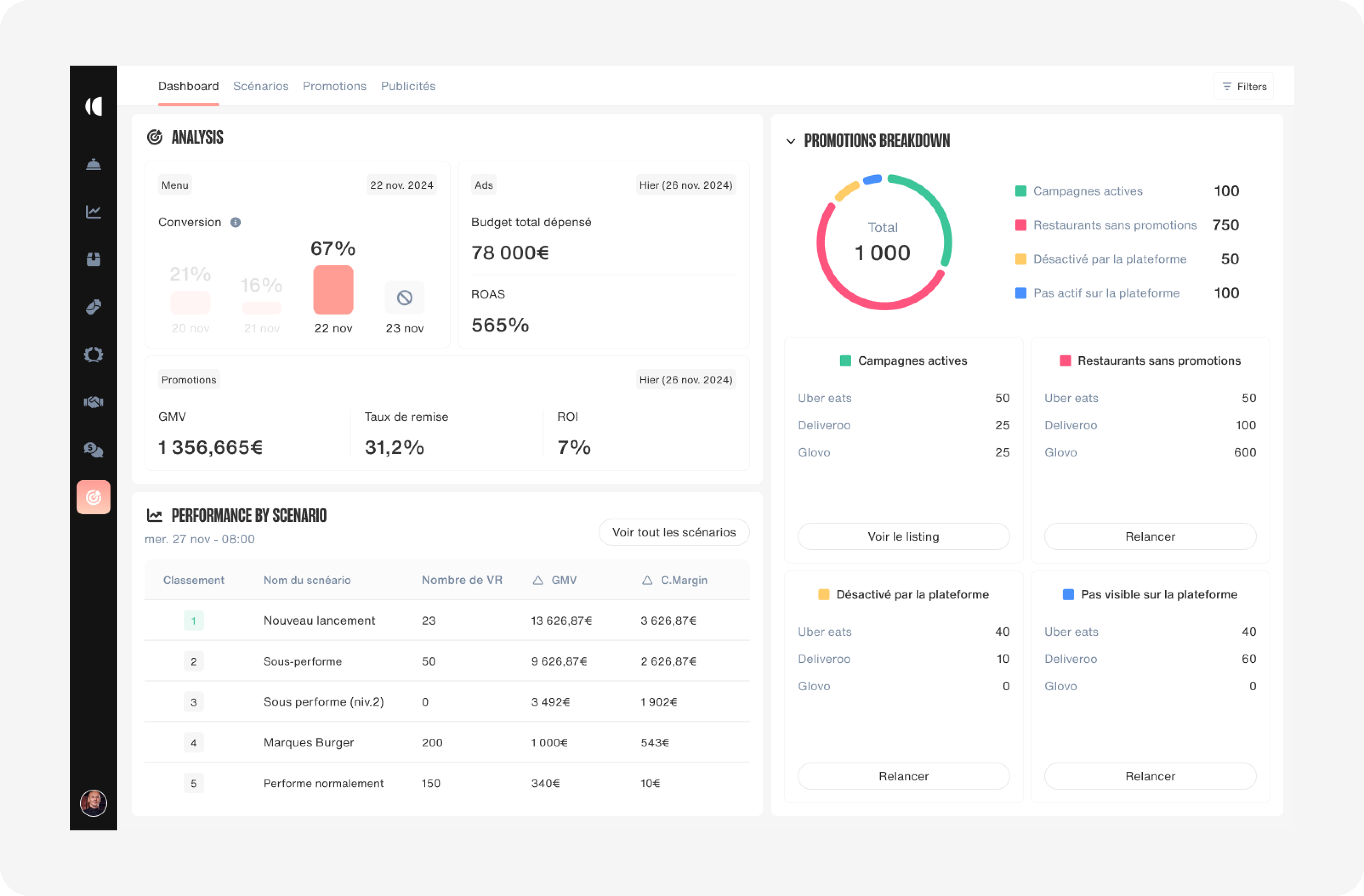
V2 Dashboard
For the V2 of the dashboard, we segmented it into three parts:
Analysis: Provides a better overview of campaign-related metrics.
Performance by scenario: Tracks automation scenarios and offers insights on those in place.
Promotions breakdown: Gives users an overview of the overall campaign health.
In parallel with V1, we had implemented various Retool solutions to address technical issues related to the dashboard and smart promotions. The goal of this new dashboard was also to centralize all the Retool tools we had previously set up.
V2 Dashboard
Scenarios creation & settings
A new section in the navigation was introduced: Automation Scenarios. Given the complexity of the topic, we dedicated an entirely new section to it in the navigation, allowing us to clearly display the essential information:
Have a clear view of the implemented scenarios and their parameters.
Ability to create and manage scenarios easily.
Automation scenarios section
If the user clicks on 'Create scenarios' A side panel opens, allowing the user to configure their own entry conditions for the scenario as well as the expected outcome.
The entry conditions can be defined based on three criteria:
KPI(s) → Partner performance.
Attributes → Partner’s location or operating hours.
Events → Related to orders placed on the partner’s delivery platforms.
If a partner meets the entry rules for the scenario, they will automatically receive the specified type of promotional or advertising campaign.
Create scenario campaign (1)
Create scenario campaign - Income
Create scenario campaign - Outcome
Scenario history
In order to know if the scenario was working, we quickly implemented a history feature that tracks whether partners entered and exited the scenario. This allowed us to validate the technical side of the feature.
Scenario history
Lessons learned from this V2
Resolved
Nearly total elimination of manual operations.
Continuous optimization of campaigns without human intervention.
Scalability enabling the management of a large volume of campaigns.
Remaining challenges
Need for monitoring and supervision to prevent unexpected behaviors.
Complexity of setting up multi-platform monitoring.
Fine-tuned management of exceptions or specific cases not covered by automated rules.
We fell behind on our roadmap, which led to having to continue iterating on this version.
Clone